即时新闻
江苏90后女辅警以色与副局长等多名公职人员发生关系后敲诈勒索,获刑13年
时间:2021年03月13日 作者:刘晓原 新闻来源:中国正义反腐网-《反腐廉政月刊》杂志

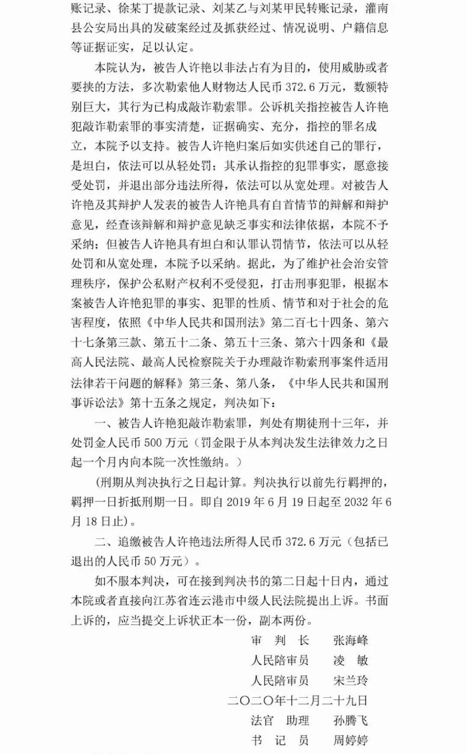
       中国正义反腐网-《反腐廉政月刊》杂志社综合讯:(文 / 刘晓原),在网上看到一份刑事判决书,说的是一个出生于1994年的女辅警许艳,从2014年3月起至2019年4月期间,同时或者不间断的与多名公职人员发生不正当男女关系,后以自己家人找被害人闹事、买某、怀孕、分手补偿等为由,抓住公职人员害怕曝光后影响工作、家庭、名誉的心理,先后敲诈9人共计人民币372.6万元。  


90后女辅警.jpg

(2020)苏0724刑初166号判决书一部分之一.png(2020)苏0724刑初166号判决书一部分之一


       根据(2020)苏0724刑初166号判决书,该案的被告人许某1994年出生,江苏灌云县人,原系江苏连云港市公安局海州分局的辅警。因涉嫌犯敲诈勒索罪,于2019年6月19日被灌南县公安局刑事拘留,同年7月26日被逮捕。


       判决书中记载,这9个被受害人中,有1人是灌云县公安局副局长,有3人是公安派出所所长(案发前,有一个提拔为分局副局长),1个县妇幼保健院工会主席,1个镇卫生院副院长,1个镇卫生院药库工作人员,1个镇中心小学校长,还有1个没有写他的工作单位,可能是社会人员。  


(2020)苏0724刑初166号判决书一部分之二.png(2020)苏0724刑初166号判决书一部分之二


       9个被受害人中,4个公安干警被敲诈的金额高达238万元。其中,南岗派出所所长孙某100万元,侍庄派出所所长朱某10万,县公安局副局长寇某20万,海州分局副局长刘某108万元,刘某被敲诈了两次,第一次被敲诈时担任派出所所长,第二次被敲诈时担任分局副局长,9个人中,他的金额最多。   


       这起有9个被受害人的敲诈勒索案,判决书中没有写明是谁最先报案的,从判决书中列出的被受害人顺序来分析,应该是第9个被受害人刘某。   


(2020)苏0724刑初166号判决书一部分之三.png(2020)苏0724刑初166号判决书一部分之三


       许艳敲诈了刘某两次,第一次时,刘某担任派出所所长,他给了许艳20万元。第二次时,刘某担任海州分局副局长,给了许艳88万元,两次被敲诈共计108万元。很可能是刘某担心许艳还会无休止地敲诈,以至选择了报警?   这4个干警都是懂法的,第一个被敲诈的南岗派出所所长孙某没有选择报警。如果报警了,以后的案件也就不会发生。他们不敢报警,这也是许艳敲诈能得手的原因。


       而刘某在第二次被敲诈后才报警(看不到许艳被抓获经过,只能以判决书来分析报警人),其他8人之所以不敢报警处理,无疑是顾及工作、职务、名誉、家庭。


       4个干警中,孙某与刘某,为与一个女辅警不正当两性关系,各自拿出百万元来“消灾”保平安,这说明派出所所长官职虽然小,但也不是缺钱之人。我以为,纪检监察机关,也应查查这两笔巨款的来源。    


       在这起案件中,4个干警与其他5人都是“被受害人”,不过,这只是从法律上来判定。如从道德的层面来看,他们就不一定了。   


       显然,苍蝇不叮无缝的蛋。他们与许艳有不正当两性关系,应是她看上了他们的钱,甚至还有权,而他们看上了她的色相。   


江苏90后女辅警.jpg

▲江苏90后女辅警图片来源:网络


       许艳这个年轻的女辅警,与公安干警有了不正当关系也敢出恨手敲一笔,让他们出巨款保“平安”,应是胆大之人。不过,她应感到“幸运”的是,没有遇上更恨的主。  


       笔者又想起原山东济南市人大常委会主任段义和指使凶手炸死情人的爆炸案,段义和还是一个副省级官员。在现实中,被敲诈的官员对情人痛下恨手的案件也有不少。  


       许艳为她的敲诈勒索,付出了五年的色相,敲诈勒索来的372.6万元被没收,还被判罚金500万元,又要入狱13年,这代价不可谓不大吧?  


       但不知道的是,那9个“被受害人”是否受到道德与良心的惩罚?也不知这9个人,特别是4个干警,是否受到党纪与行政处分?(者: 原北京锋锐律师事务所合伙人、律师刘晓原


网友评论

推荐阅读

山东渣男电视征婚:谁来打理我的一个亿?北京女遇渣男近千万没了   “谁来打理我的一个亿?”2020年2月底北京的曹女士被电视中播出的一档婚恋交友节目标题所吸引,并联络了节目嘉宾——山东53岁的王先生。两人很快确立交往关系。然而,在交往不久后,王先生便向曹女士借款,前后藉款金额近千万元,至今拖欠不还。 【详细】

微视新闻|广州“钱大妈”超市打... | 又一中国猪企预亏25亿 市值大... | 最高人民法院执行局长孟祥落马 ...

举报非法采砂 陕西汉中西乡县一对夫妇遭碾压致死细节曝光   近日,陕西汉中市西乡县骆家坝镇钟家沟村一对夫妇因举报黄某非法偷挖河砂,遭到黄某开车碾压致死。事发后,其子在网上披露父母遇害的细节,称现场惨不忍睹。 【详细】

湖南永州农商银行一支行高管出轨... | 北大法学院教授沈岿:一些地方政... | 微视新闻|辽宁沈阳超市伤人案2...
关注正义反腐网微信

关注正义反腐网微信